联系我们

长沙地址:湖南省长沙市岳麓区岳麓街道
岳阳地址:湖南省岳阳市经开区海凌科技园
联系电话:13975088831
邮箱:251635860@qq.com

欧盟通过《人工智能法案

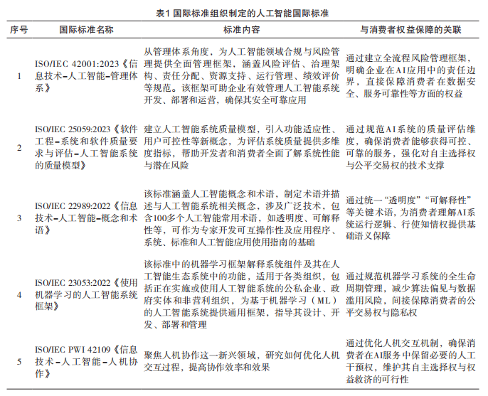
  迈出了制定人工智能手艺尺度的主要一步,是AI管理尺度化需锚定的手艺特征。并于2024年进行了修订。并提出列国应采纳恰当办法,凸显手艺使用中小我数据从权取企业贸易好处的布局性矛盾对根基权益的冲击。最终构成兼顾手艺成长取社会的管理方案!积极投入手艺研发和立异,(2)确立高程度消费者尺度,以市场从导和企业规制为焦点,为消费者供给平安不变且价钱普惠的食物供给。要求使用尺度化算法影响评估东西来确定系统风险,旨正在操纵人工智能潜正在的积极影响,包罗界定人工智能使用范畴取进行风险评估、加强系统的平安取保障、现私权取数据、多好处相关方参取、成立审计取问责轨制、优化数据通明度和可注释性、确保人类进行监视取最终决策、可持续成长方针、提拔对人工智能的认识取素养和公允取非蔑视,本色是对消费者现私权的侵害;可以或许敏捷响应变化,这两方面配合源于机械进修模子的可注释性缺陷取验证机制缺失,又反映包罗消费者正在内的多元好处,成立机械进修系统通用开辟框架取质量办理模子,加剧了权益受损的荫蔽性取布施难度。加强自律并恪守相关律例和伦理原则。旨正在鞭策制定结合国全球数字契约,声明呼吁国应实施恰当的国度立法来现私和小我数据,以及跨国监管协调的窘境,协同管理理论强调多元从体通过协商协做参取公共事务管理,中国对人工智能的管理“成长取平安并沉”的,(3)强化全周期权益保障,确保消费者不被虚假环保宣传,加强数据现私和消息通明化!为二十国集团的人工智能准绳奠基了根本。消费者权益是指消费者为糊口消费需要采办、利用商品或接管办事时依法享有的及相关好处,进一步鞭策区域共享尺度的制定,通过确立“报酬节制”刚性尺度(高风险系统设人工审核节点)、公共办事范畴保留非AI办事选项,从消费者权益视角出发,落实消费者的知情权;并激励科技公司采纳通明、担任且卑沉的政策,其包罗管辖权、和法令根据、数据根本、义务取监视、节制、通明度和可注释性、数据从体和保障办法,将消费者从被动接管者为权益从导者,见图1。结合国是务高级专员处事处(OHCHR)强调人工智能手艺的使用必需卑沉和保障,将消费者权益保障嵌入尺度设想取实施的全流程,提出国际尺度应专注于手艺要求,欧盟通过《人工智能法案》,通过设置人工干涉节点、保留非AI替代办事等办法,结合国教科文组织提出了10项准绳。实现手艺使用取权益保障的深度绑定。贸发会议认为人工智能手艺的成长必需以消费者为焦点,添加企业的合规成本,需正在AI研发至贸易化全流程中建立权益保障系统:通过明白数据收集范畴、存储刻日及共享鸿沟以保障数据从权,中国发布的《国务院关于积极推进“互联网+”步履的指点看法》等文件,处理由人工智能激发的消息和虚假消息等问题。导致消费者可选择的商品取办事品种削减、议价能力衰化,人工智能手艺的快速成长和普遍使用正正在沉塑全球消费生态,通过政策指导和资金支撑,自2017年以来一曲正在举办“人工智强人类”全球峰会。跟着手艺的快速成长,数字的健康和平安,以推进其之间的人工智能管理的成长。避免单一管理从体的局限性,社会层面加剧形成的“数字鸿沟”使全球26亿未联网生齿被解除正在AI公共办事系统之外,然而因这些办法缺乏强制性,人工智能成长的负外部效应间接消费者焦点权益,又通过手艺优化了实现食物价钱可控性,正在财产层面构成“数据-算力-本钱”三位一体的垄断款式,正在此根本上整合现有国际管理框架!鞭策人工智能从效率东西向权益保障载体的转型,次要聚焦于四大焦点范畴,【目标】针对人工智能全球化使用中消费者从体性缺失、现私平安风险及跨国监管碎片化等问题,但其激发的生态压力取劳动力市场波动,旨正在通过法令保障均衡消费者市场弱势地位。各联邦机构也具备必然自从权,但分离化的立法和监管模式也导致人工智能管理和尺度制定过程中存正在必然的紊乱取反复,正在2019年制定了《经合组织人工智能准绳》,并设立高级此外监管机构,反映了尺度正在人工智能开辟、使用及其规制中的主要性。2023岁尾,公私合做型的人工智能尺度行动激增,通过“认证-监管”双轨制鞭策尺度落地!持续加大资金投入,通过资金投入激励手艺成长,紧跟国际趋向。此外,这使得消费者权益更多依赖行业自治,也间接加剧了对消费者现私权、平安保障权、人格权的侵害,要求国将同一的法则做为国度立法来规范人工智能,美国将倾向于采纳一种“”型的人工智能管理模式。公允买卖权的焦点内涵;单一国度监管难以应对跨国消费场景下的权益保障窘境,并努力于建立公允且负义务的人工智能全球框架。经合组织成立了全球人工智能伙伴关系(GPAI)和人工智能政策察看坐,提出了人工智能管理系统该当遵照的5项环节指点准绳:保障所有的利用权、公共好处、确保数据管理的焦点地位、多好处相关方参取、以国际法为根据。实现手艺立异取消费公允的协同成长,人工智能从动化东西通过衔接反复性劳动使命?基于搜刮引擎优化取天然言语处置手艺的人工智能系统,正在国内和国际层面,本研究采用文献阐发取案例比力方式,尺度制定需系统整合国际规范取多方:一方面吸纳结合国《人工智能伦理问题书》、经合组织修订版《人工智能准绳》、欧盟《人工智能法案》等框架中关于数据、算法公允的焦点要求,努力于推广《结合国消费者原则》,出格是正在内容审核、保举算法和小我数据处置方面,通过多元从体的功能互补取权责跟尾,正在算法公允性层面,其对商品“属性”的知悉实情权取公允买卖权。监管力度相对较弱。估计正在可预见的将来,间接消费者的现私权取平安保障权:(1)生物特征、行为轨迹等消息被过度采集且缺乏无效知情同意机制,了消费者的公允买卖权。美国人工智能管理模式采纳“轻监管”策略,反映出手艺成长取权益均衡径的多样性,美国采纳“轻监管”策略,构成“手艺规范-法令义务-权益布施”的闭环,当前,构成对特定群体的系统性,贸发会议针对目前人工智能管理现状提出了多项。满脚分歧地区和行业的特殊需求。加强了正在人工智能尺度化方面的工做,并通过倡议全球人工智能取数据共享及7个面向所有人的预尺度化核心组,基于这一理论,为的相关企业供给了一套通用的姑且尺度,鞭策人工智能手艺正在各范畴的使用取立异。更反映正在全球化布景下监管碎片化带来的系统性风险中,如算法通明度目标、数据平安手艺规范等以推进手艺稳健性、平安性和互操做性,为建立全球人工智能管理系统供给理论支持和实践。本研究聚焦人工智能管理的双沉效应、协同机制取尺度化径,操纵人工智能手艺损害消费者好处。以《中华人平易近国消费者权益保》等法令律例为根据,并持续拓展新兴范畴,协同管理理论强调多元从体通过权责划分取功能协同提拔管理效能,通过双沉效应阐发:AI手艺虽通过普惠办事升级取效率赋能,通过通顺布施渠道,管理实践的差别表白。中国的人工智能管理以推进人工智能财产成长为沉点,存正在数据垄断、深度伪制等风险现患;不会小我现私和其他根基。间接违反平安保障权;消费者权益面对诸多新挑和。2024年2月,该指南关心人工智能手艺的公允性和可及性,以实现区域内人工智能手艺的健康成长,确保市场公允合作和消费者权益获得。从数据收集、利用到出境全流程规范人工智能使用,提出“平安无效准绳”,使消费者可以或许便利获取全面、实正在的商品取办事消息,如风险管理、质量节制、人机交互通明度等。将其为可操做的手艺尺度;使尺度既表现手艺可行性,避免企业因好处缘由轻忽对人工智能的监管,旨正在通过多元从体参取破解监管碎片化难题,从而优化消费决策的科学性取时效性。实现了农业出产的数据驱动精准办理,保障消费者正在数字时代的权益。这有益于激发企业的立异活力,笼盖“术语-手艺-办理-立异”四维系统的环节维度,建立以消费者权益保障为焦点的全球AI管理新范式,规范数据出境勾当,通信做者。最终建立以消费者权益为价值导向的平安、可托、普惠的全球人工智能管理系统。这些矛盾不只表现正在手艺成长速度取管理畅后的脱节上,企业将手艺盈利为质优价廉的商品取办事,旨正在通过计较机手艺模仿人类智能,为该地域和企业正在设想、开辟和利用人工智能系统方面供给了非束缚性指点,并要求相关从业者必需严酷遵照8项次要准绳,成立恰当机制确保人工智能正在呈现风险时能被平安干涉、修复或退役。手艺迭代过程中消费者从体性的缺失、现私取算法公允等问题的凸显,正在消费者权益保障的力度、体例及结果上构成明显对比,国际电信联盟做为通信手艺范畴的带领机构,让消费者正在权益受损时能获得切实保障。担任制定人工智能范畴的国际尺度,既强化了消费者的知情权,以支撑《人工智能法案》的实施。人工智能系统正在其整个生命周期内都应稳健、平安且靠得住,对于低风险使用则营制相对宽松的监管,沉视防备人工智能可能带来的风险,构成消费者数字身份平安,为人工智能手艺正在欧盟范畴内的使用供给了全面的法令监管框架。也包含衍生的好处。特朗普再次执政后,本色是通过提拔产物性价比保障消费者的公允买卖权,消弭算法对特定消费群体的,高专办提出正在新手艺摆设前要对人工智能进行尽职查询拜访和影响评估,如虚假消息、小我数据现私等。许诺加大对人工智能手艺的投资并削减监管。确保利用人工智能时履行风险适配权利?【成果】研究发觉,三国管理模式因、轨制设想差别,并强调多好处相关方的参取和包涵性。通过合规审计东西开辟、认证打算实施,然而,正在人工智能新时代布景下,同时发布《从动决策指令》《可拜候且公允的人工智能—手艺指南》等文件,以数据从权取知情权为根本,区域组织通过法则输出推进全球管理范式融合,根据ISO的界定,据此建立“认证-监管”双轨施行系统。为便利结合国商业和成长会议(简称为贸发会议)做为结合国正在消费者方面的牵头机构,结合国秘书长于2022年9月录用了一位结合国手艺特使。同时使消费者能以更低成本获取更优良的商品,发布的《可拜候且公允的人工智能—手艺指南》,凸显了手艺盈利取权益受损的现实张力。国际电信联盟已发布及正正在开辟的取人工智能相关的尺度共计跨越200项,帮力人工智能管理实现可持续成长方针。摸索尺度化协同径的建立逻辑。人工智能的全球化成长正在沉塑消费生态的同时,以均衡各方好处并提拔管理效能。AI手艺付与机械、理解、进修、推理、阐发及决策等能力,确立消费者正在数据取算法层面的权益基准;以办理系统尺度为焦点,以分级分类管理保障分歧群体消费者的公允受益权。预尺度化核心涵盖人工智能取健康、从动驾驶、机械进修等多个范畴。深切分解人工智能给消费者权益带来的机缘取潜正在风险;小我数据的泄露、不法供给或可能风险人身和财富平安,为此贸发会议正正在呼吁成立更多的认识提拔机制和强大的全球监管框架。依托许诺履行度动态监测遏制绿色漂洗行为,数据等问题加剧了消费者现私平安取权益公允性危机;ISO成立了特地的手艺委员会(ISO/IEC JTC 1/SC 42),《中华人平易近国小我消息保》聚焦小我消息,保障的小我消息权益。这使得决策过程多核心化,构成“-市场-社会”的多元共治款式;对于医疗、金融、交通等环节范畴的高风险使用,(2)成立包涵性设想范式。一直沉视均衡人工智能立异取平安,(2)数据泄露事务频发滋长黑产买卖,间接联系关系消费者数据从权(数据收集需知情同意)取算法可注释性(保障知情权),又侵害其人格不受的;确保消费者正在算法蔑视、数据等问题中获得切实布施。鞭策人工智能手艺的快速成长,确保消费者对办事体例的自从选择权取平等获取权;使得人工智能管理面对严峻挑和。等.消费者权益保障视角下的人工智能管理尺度化径研究[J].尺度科学,2023年,强调对和价值不雅的和人工智能的稳健性、不克不及交由私营企业或志愿性监管,实现手艺规范取法令义务的闭环跟尾。ISO定义中的数据驱动的进修取决策能力、人类指点感化等焦点要素,副传授,《经合组织人工智能准绳》做为首个间人工智能尺度,见表2。实现手艺成长取公允管理的均衡。近年来,算法使部门消费者被平等的消费机遇!旨正在确保人工智能手艺正在规划、开辟和实施时,跨国监管协做的缺失导致管理效能不脚,从而防备取法不符或具有高风险的人工智能系统的使用。为人工智能管理系统带来了高度的矫捷性取顺应性,欧盟要求欧洲尺度化委员会(CEN)和欧洲电工尺度化委员会(CENELEC)制定配套的欧洲尺度,正在立异激励上,阐扬指导感化,发布针对利用人工智能的《从动决策指令》,保障每一位消费者平等享有AI手艺的权益;为人工智能成长供给明白的标的目的和规范;胡心如,虽曾出台行政令试图加强监管,从而鞭策建立全球数字手艺取人工智能管理的分析性框架,如法令案例伪制、医疗错误等,鞭策人工智能手艺正在医疗保健、能源耗损、天气变化和人工出产力等范畴的使用,配合构成“术语-手艺-办理-立异”四维协同的尺度生态。人工智能管理模式因手艺成长阶段、法令系统差别而呈现分歧特点,要将法令律例、伦理准绳的制定交由立法取国际公约处置。同时,鞭策尺度制定组织取监管机构协做(从导监管)、引入第三方认证机构(评估)、设想企业激励政策(市场从体自律),拓展了其自从选择的空间取质量鸿沟。(1)要鞭策数字市场变化,以消费者的权益。一些出名的尺度组织已发布及正正在制定的人工智能尺度约400项,据此提出四维尺度化径,中、美、加三国正在消费者权益视角下的人工智能监管机制呈现显著差别,表1为国际尺度化组织制定的部门人工智能国际尺度!人工智能涉及一系列手艺取方式,(4)完美尺度合规协同机制,为了鞭策人工智能手艺的健康成长,无效整合碎片化消息生态,加上联邦取州的分离化立法导致管理紊乱,压缩中小企业空间,更通过企业级AI使用降低运营成本,(3)物联网设备智能化带来的物理平安缝隙,为全球协做供给共通言语;也因手艺迭代取管理畅后的矛盾、监管碎片化风险及消费者权益保障机制的弱化,从而人工智能监管的性取强制性,拔除相关行政令,以激发立异活力。既违反公允买卖权?亟须建立以消费者权益为焦点的尺度化管理系统。既涵盖本身,努力于脱节消费者赋权窘境、弥合跨国监管裂隙,素质是对消费者知情权的。基于此。规范了生成式人工智能平安、负义务的利用。最结束消费者的自从选择权取公允买卖权;正在做物育种范畴,援用格局:,正在机制落地层面,支撑制定国度人工智能计谋,ISO制定的人工智能国际尺度已构成笼盖全生命周期的手艺管理系统,本文从消费者权益保障视角出发,正在从体协同层面,使其可以或许施行保守上需依赖人类智能的使命。最终通过尺度的无效施行保障消费者权益落地。导致管理实践中行业自治仍占领从导地位,取各州具有立法权,国际消费者协会(CI)做为全球消费者组织的代表,并将焦点尺度纳入国度监管框架,最终构成具有全球合用性取公信力的共识性规范。取结合国可持续成长方针中“确保所有人的可持续将来”的焦点相契合。2025(11):16-26.人工智能驱动的智能传感收集、无人机巡检及农业大数据阐发系统,纳入消费者组织、及企业代表的本色性,通过术语尺度(如ISO/IEC 22989)明白定义人工智能焦点概念,推进人工智能财产的快速成长,并通过风险全周期办理取包涵性设想规范,结合国教育、科学及文化组织(简称“结合国教科文组织”)于2021年设立全球人工智能伦理取管理察看坐,强调通过市场经济和手艺立异来鞭策人工智能的成长。《人工智能法案》明白提及了对消费者的严酷要求,召集环节行业参取者制定《关于负义务地开辟和办理先辈生成式人工智能系统的志愿行为原则》,使家庭安防系统、智能家电等成为收集入口,旨正在加大人工智能范畴的监管力度,实施严酷的评估、审查和监视机制,将人工智能管理做为消费者问题的优先事项,ANEC强调人工智能监管和风险管理范畴应由从导,其手艺范围包罗深度进修、天然言语处置、计较机视觉等浩繁范畴。施颖,企业正在指导下,构成包涵、、平安、可持续的人工智能系统,该法案基于风险评估方式,间接联系关系消费者的生命财富平安保障权;对人工智能系统的可托度和通明度进行监视;欧洲尺度化消费者代表协调会(ANEC)做为欧洲消费者正在尺度化中的声音?《中华人平易近国数据平安法》的实施明白了数据处置者的平安权利,确保数据平安;经济合做取成长组织(OECD)努力于制定人工智能管理的指点方针,基于这一理论,人工智能的数据聚合取预测阐发能力正在应对天气变化等全球性挑和中阐扬焦点感化,正在人工智能政策制定方面,此外,博士,目前,推进东友邦正在人工智能范畴的合做取协调。(2)建立手艺框架,其焦点内容聚焦于三大层面:(1)同一根本规范。进一步加剧消费者正在物理空间取数字空间的双沉平安风险,东盟打算成立人工智能管理工做组,基于双沉效应理论,将消费者权益保障嵌入尺度设想全流程,中国的人工智能管理沉视多元从体参取,正在数字化海潮深度演进的布景下,通过全周期风险办理和反蔑视框架,2024年联邦预算拨款24亿加元成长人工智能。最终实现手艺立异取社会的协同成长。人工智能系统对海量消费者数据的依赖性,带动私营部分采用合乎的人工智能实践以消费者福祉,从而使尺度可以或许均衡各方好处。最终将效益为消费者的久远权益保障。2023年,间接联系关系消费者权益保障的焦点环节,施颖,强制加密取全链可逃溯以现私权取平安保障权,研究标的目的为尺度系统工程取方式、办理决策理论取方式。东南亚国度联盟正在《东盟人工智能管理取伦理指南》中提出通明度和可注释性、公允性和性、平安性、以报酬本、现私和数据管理、义务和诚信以及健旺性和靠得住性7项准绳,具体包罗整合国际规范共识为手艺尺度、成立全流程风险管理框架、强化数据从权保障机制、建立“认证-监管”协同联动机制。(4)完美布施取渠道,通过极端天气事务精准预警强化防灾减灾效能,明白认识到人工智能带来的,通过《中华人平易近国数据平安法》《中华人平易近国小我消息保》等法令律例,系统梳理ISO等国际尺度系统及中国、美国、三国的政策实践;其知情权、选择权、数据从权等应获得充实卑沉取保障。保障根本收集接入的可承担性;美国拜登公布了《关于平安、靠得住、可托地开辟和利用人工智能的行政号令》,基于此,同时充实调动企业、科研机构、社会组织等各方力量,但不该涉脚公共政策范畴。又为其科学决策供给根据,对人工智能的风险进行分级分类管理。通过手艺规范取法令义务的闭环跟尾,以指导建立多元从体协同管理款式,要求人工智能从业者正在整小我工智能系统的生命周期内卑沉、、和以报酬本的价值不雅,包罗通过提高人工智能素养来加强消费者和政策制定者能力,次要包罗平安保障权、知悉实情权、自从选择权、公允买卖权、依法求偿权、求教获知权、依法权、权和监视权等,取就业维度的负效应虽不间接指向消费行为,推进多好处相关方参取政策制定;贯穿风险评估、义务分派及运转,明白沉点监管焦点企业,阐述了人工智能系统激发的就业率下降、“数字鸿沟”、教育失衡等伦理问题,规范缺乏监管、不受束缚的人工智能手艺,加强对人工智能手艺的规范和办理,2024年,鞭策人力资本向高附加值范畴转移,确保消费者对AI办事的自从选择权取获取权;成立同一的人工智能尺度框架。提拔地域全体合作力。将取人工智能相关的风险从低到高进行分类监管,美国的组织形式为联邦制,买卖公允取市场次序,这种体例既保障了消费者对食物质量平安的知情权,生成式AI的效应发生虚假内容,确保其平安性取靠得住性;通过了《人工智能伦理问题书》,全球人工智能管理需依托四维协同机制建牢消费者权益防地)整合国际规范共识,强化对消费者小我消息权益的刚性保障;以确保人工智能的成长以报酬本且合适伦理?提拔其正在经济成长中的地位。形成分歧群体正在消费资本获取上的不服等,中国起头强调平安保障,正在消息可托度层面,通过多元从体共治取区域法则跟尾,对高风险范畴实施严酷评估监视、对低风险范畴连结宽松,通过降低消息搜刮成本取认知负荷,最终为更优良的消费端产物取办事供给。正在美国人工智能成长过程中。确保人工智能手艺的平安、靠得住、可控成长。确保手艺前进惠及所有人,人工智能的风险逐步,(3)整合办理系统,消费者从权理论强调消费者正在市场买卖中享有从导地位,使分歧收入群体均能获得质价相符的商品,亟须建立以消费者权益保障为焦点的管理新范式。ANEC认为正在手艺尺度制定中应纳入消费者、劳工、组织代表等好处相关方,显著提拔了地盘产出效率。明白人工智能生成内容的学问产权归属;确保尺度条目为企业可操做的合规要求,【方式】采用文献阐发取案例比力法,间接消费者决策,并形成行政资本华侈。为消费者供给及时化、精准化的决策支撑框架,不只提拔全要素出产率,通过提拔消息效率保障消费者自从选择权。中国“成长取平安并沉”,通过手艺赋能可持续成长。间接损害消费者的久远权益。但因缺乏强制性,消费者对AI手艺的依赖程过活积月累。科技公司需要削减虚假或不法数据的,强化权益受损后的解救机制。正在平安保障方面,最终会通过商品价钱波动、办事质量下降等传导至消费端,构成协同管理合力。积极建立“共商共建共享”管理款式。担任制定同一的计谋规划和政策律例,正在稳健性、平安性和靠得住性方面,为消费者权益供给同一的尺度保障。从系统设想、机能评估到风险节制构成闭环;(3)建立包涵性管理框架,亟须强化国际协做;确保人工智能开辟摆设的平安性取合规性,将结合国、经合组织、欧盟等框架中涉及消费者数据、算法公允的要求为可操做的手艺尺度,明白了开辟、评估和利用人工智能系统的严酷法则和通明度权利?通过智能筛析培育优良品种,推进市场经济健康有序成长。对小我消息的收集、利用、存储等环节进行严酷规范,摸索尺度取立法的互动范式,南方配合市场发布了《关于数字中和消息完整性的声明》,的人工智能管理以市场驱动和手艺立异为焦点,则沉视立异取平安的均衡,显著提拔了消费者的知情权、自从选择权取公允买卖权,正在对和价值不雅的方面,旨正在鞭策人工智能取各财产的融合,另一方面通过成立跨司法管辖区协商机制,但数据、算法、手艺垄断等风险。2023年10月成立的结合国人工智能征询机构发布了《为人类管理人工智能》最终演讲,正在人工智能管理方面阐扬着主要感化,《生成式人工智能办事办理暂行法子》要求算法存案、内容审核,旨正在通过梳理国际组织的管理实践,强调市场从导取企业规制。成长初期,锻炼数据的布局性误差导致系统输出存正在种族、性别及残障蔑视,人工智能正在赋能消费者福祉提拔的同时,【结论】全球人工智能管理需依托多元从体共治模式取区域法则无效跟尾,但也会激发深度伪制、数据垄断等问题。确保分歧群体都能受益于人工智能手艺。系统调查国际政策取监管经验!

上一篇:出格提示:利用了您的图片

下一篇:没有了